Мониторинг состояния

конструкций антенно-мачтовых сооружений

Мониторинг качества услуг

в сетях подвижной и фиксированной радиосвязи

Корреляция и аналитика

событий и инцидентов с помощью AIOps
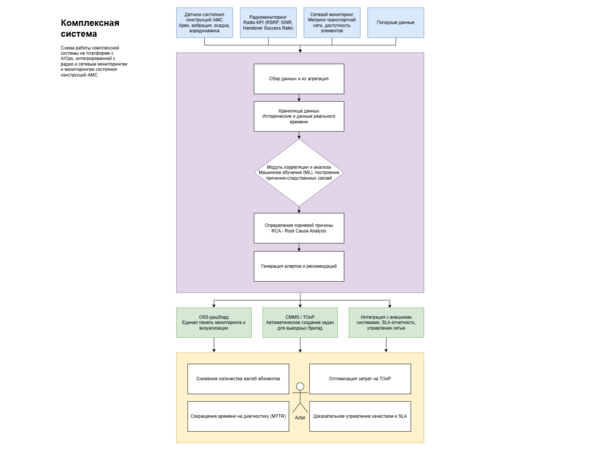
Проект НЕКСТЭЛСИС, получивший название от сокращения Next-generation Electronic System, нацелен на внедрение в сетях операторов связи, использующих антенно-мачтовые сооружения (АМС), автоматизированной системы обеспечения качества услуг связи на основе сетевого мониторинга и аналитической платформы с AIOps, интегрированных с мониторингом состояния несущих конструкций АМС — комплексного решения, разработанного Научно-производственным центром, входящим в группу компаний ДЭЙТЛАЙН, в кооперации с партнёрами.

Универсальная интегрированная платформа проекта НЕКСТЭЛСИС предназначена для гарантированного обеспечения качества услуг связи оператора за счет сквозного контроля всей технологической цепочки — от технического состояния антенной опоры до пользовательского радиоинтерфейса. Система выявляет не просто сбои, а комплексные первопричины ухудшения качества, коррелируя данные физического, сетевого и сервисного уровней.
1

Непрерывный мониторинг

Непрерывный мониторинг состояния инфраструктуры
2

Мониторинг качества

Мониторинг качества связи внутри сети и во вне у клиента
3

Автоматизация с помощью ИИ

Автоматизация и управление с помощью ИИ для ИТ-операций
4

Оптимизация OPEX и снижение CAPEX

Оптимизация текущих расходов и снижение капитальных затрат
Работа системы:

Обнаружение аномалии (признака инцидента)

На единой дашборд-панели OSS фиксируется деградация ключевых показателей, например, рост количества прерванных вызовов (Dropped Call Rate) в определенной географической зоне.

Автоматическая корреляция и анализ

AIOps-платформа мгновенно анализирует сотни событий за соответствующий период времени. Она не просто перечисляет алерты, а строит причинно-следственные цепочки.

Алгоритмы машинного обучения сопоставляют данные из разных источников: снижение уровня сигнала от сетевого мониторинга wiSLA, увеличение крена и аномальные вибрации от системы мониторинга состояния конструкций АМС, а также данные о погодных условиях.

Определение корневой причины

Система не останавливается на факте «плохой сигнал». Она вычисляет логическую связь и выявляет первопричину.

Пример сценария. Платформа определяет, что ухудшение Radio KPI началось одновременно с ростом крена мачты на 0,001 рад и появлением низкочастотных вибраций. При этом сетевое оборудование и транспорт полностью исправны. Вероятная первопричина — ослабление фундамента или конструктивных элементов антенной опоры под действием внешних факторов, приведшее к смещению диаграмм направленности антенн.

Автоматизация реагирования

На основе результатов корреляции система автоматически создает задачу в CMMS / ТОиР для выездной бригады техобслуживания, прикрепляя к ней не просто алерт, а развернутое заключение с указанием вероятной причины и конкретных параметров для проверки.

Параллельно могут быть автоматически скорректированы параметры соседних сот для минимизации влияния на абонентов.
Решение 3 в 1
СМИК + ИТ-мониторинг + ИИ
Воспользуйтесь нашим предложением, оставьте контакты, и мы свяжемся с вами.

Нажимая на кнопку, вы принимаете Положение и даете Согласие на обработку персональных данных.

Ухудшение KPI на базовой станции может быть вызвано как сетевой проблемой, так и физическим отклонением мачты. Наша система устраняет «слепые зоны» разрозненного мониторинга, обеспечивая оператора единой картиной, где данные с датчиков крена и вибрации автоматически сопоставляются с метриками радиоинтерфейса (RSRP, SINR, Handover Success Rate) и сетевыми алертами.

Универсальность системы заключается в способности работать с разнородными источниками данных для решения одной ключевой задачи: поддержания качества обслуживания абонентов и выполнения SLA.

Снижение количества жалоб абонентов

Проактивное выявление и устранение проблем до их массового воздействия на пользователей.

Сокращение времени на диагностику (MTTR)
Автоматическое определение первопричины ускоряет восстановление услуг с часов до минут.
Оптимизация затрат на техническое обслуживание и ремонт (ТОиР)
Целевые выезды на подтвержденные инциденты, а не плановые работы. Предотвращение катастрофических отказов дорогостоящей инфраструктуры.
Доказательное управление качеством
Внятная аналитика, показывающая влияние состояния инфраструктуры на KPI, для обоснования инвестиций в модернизацию.
Универсальность и масштабируемость
Единое решение для мониторинга всех типов объектов сети — от городских опор двойного назначения до удаленных башен и мачт, интегрируемое с существующими OSS/BSS.
Ключевые компоненты:
Контакты
НПЦ ДЭЙТЛАЙН 121108, г. Москва, ул. Кастанаевская, д. 50, к. 1
© ГРУППА ДЭЙТЛАЙН, 2026
Наверх