Белая книга: Physically Aware Network для операторов сотовой связи и башенных компаний
Введение. Новая физика телеком-бизнеса

Современная инфраструктура сотовой связи и башенных компаний (towerco) переживает фундаментальный перелом. Десятилетиями вышки оставались пассивными активами — «вешалками для антенн», ценность которых определялась лишь высотой и местоположением. Операторы 4G управляли сетью через логические интерфейсы, практически не взаимодействуя с физической реальностью: погодой, рельефом, реальным износом железа или сиюминутным распределением абонентов.
Однако приход 5G, Edge Computing и требований «Умных городов» разрушает эту статичную модель. Высокие частоты миллиметрового диапазона крайне чувствительны к препятствиям, а сервисы автономного транспорта и промышленного Интернета вещей (IoT) требуют отклика в миллисекундах. В этих условиях традиционный подход «включил и забыл» перестает работать.
Ответом на этот вызов становится концепция Physically Aware Network (PAN) — сеть, осознающая физический контекст. Это архитектура, в которой управление сигналом, распределение трафика и энергопотребление адаптируются в реальном времени к состоянию окружающей среды и оборудования. Башня перестает быть просто металлоконструкцией: она превращается в саморегулирующуюся платформу, способную чувствовать вибрации от ветра, перераспределять нагрузку при дожде и обрабатывать данные здесь же, на периферии, экономя ресурсы магистральных каналов.

Внедрение принципов PAN трансформирует операторский бизнес. Вы узнаете:
  • Как «физически осознанная» инфраструктура становится базой для эффективного запуска 5G и сервисов с ультрамалыми задержками.
  • Какие новые модели монетизации открываются перед башенными компаниями — от сдачи в аренду микро-ЦОДов до премиальных сетевых «слайсов» для разных отраслей.
  • Каковы реальные метрики окупаемости Edge-узлов на вышке и какие технические требования необходимо выполнить, чтобы превратить пассивный актив в высокодоходный цифровой хаб.

Материал основан на анализе отраслевых отчетов и практическом опыте интеграции интеллектуальных решений в телеком-инфраструктуру. Мы покажем, что переход к Physically Aware Network — это не просто технологический апгрейд, а стратегическая необходимость для сохранения лидерства в эру периферийных вычислений.

§1. Physically Aware Network

Physically Aware Network (сеть с учетом физических параметров) — это сетевая архитектура, в которой алгоритмы управления и маршрутизации принимают решения на основе реальных физических характеристик среды и устройств (например, задержек сигнала, уровня помех, энергопотребления или точного местоположения), а не только логических связей. Если коротко:

Physically Aware Network — это интеллектуальная адаптация сетевых протоколов к физическим ограничениям и состоянию реальной среды.

В контексте IoT (Интернета вещей) определение становится более прикладным: Physically Aware Network в IoT — это сеть, в которой логика передачи данных и работа устройств напрямую зависят от физического контекста окружающей среды и состояния самих «вещей». Для инфраструктуры мобильной связи и башенных операторов эта концепция означает переход от «глухого» железа к саморегулируемой экосистеме.
Physically Aware Network (PAN) в башенной инфраструктуре — это система, где параметры приема-передачи сигнала и работа оборудования базовой станции (БС) динамически подстраиваются под физическое состояние конструкций антенно-мачтового сооружения (АМС), окружающей среды и распределение абонентов.
Как это выглядит на практике:

  • Динамическое управление сигналом:
  • Вместо статичного покрытия антенна меняет диаграмму направленности (Beamforming), «зная» о физических препятствиях (новые здания) или погодных условиях (дождь/туман), которые затухают сигнал.
  • Энергоэффективная инфраструктура:
  • Если трафик в соте низкий (например, ночью), сеть «осознает» это и переводит часть оборудования башни в режим сна, экономя ресурс батарей и электричество.
  • Мониторинг состояния «башня–устройство»:
  • Система учитывает реальную высоту подвеса антенн, их наклон и вибрацию башни при ветре для мгновенной корректировки мощности передачи данных.
  • Синхронизация с IoT-датчиками на объекте:
  • Башня сама выступает как IoT-хаб, собирая данные о температуре оборудования, взломах или перепадах напряжения, и адаптирует сетевые приоритеты для передачи этих критических сигналов.

Короткое резюме:
Это концепция, превращающая пассивную вышку в активный узел, который оптимизирует радиоэфир и энергопотребление на основе реальной физики объекта и текущего окружения.

§2. Переход от сетей 4G к 5G и Edge Computing

Для операторов башенной инфраструктуры концепция Physically Aware Network (PAN) становится фундаментом при переходе к 5G и Edge Computing. Она превращает «пассивную» вышку в «умный» вычислительный узел.
Вот как это помогает в ключевых направлениях:

Внедрение 5G на существующей базе
  • Beamsteering и Massive MIMO:
  • 5G использует высокие частоты, которые чувствительны к физическим преград (здания, листва). PAN позволяет антеннам «понимать» физику окружения и динамически фокусировать луч (сигнал) именно там, где находятся пользователи, минимизируя потери.
  • Динамическое использование спектра (DSS):
  • Сеть «осознает», какие частоты 4G свободны в данный момент, и мгновенно перераспределяет их под 5G, позволяя запускать новый стандарт без покупки новых полос.
Развертывание Edge Computing (периферийные вычисления)
Вместо того чтобы гнать все данные в облако за сотни километров, обработка происходит прямо на вышке.
  • Минимизация задержек (Latency):
  • Для автономного транспорта или VR важна каждая миллисекунда. PAN-узел на башне понимает физическую удаленность клиента и мгновенно обрабатывает запрос «на месте», сокращая задержку с 100 мс до <10 мс.
  • Локальная фильтрация трафика:
  • Вышка анализирует «сырые» данные (например, с камер видеонаблюдения города) и отправляет в центральное облако только важные события, экономя до 80% полосы пропускания и снижая затраты на электроэнергию.
Автоматизация обслуживания (Smart Tower)
  • Прогностическое обслуживание:
  • Благодаря IoT-датчикам сеть «знает» о физическом износе: вибрации башни, перегреве аккумуляторов или наклоне антенн после шторма. Это позволяет ремонтировать оборудование до того, как связь пропадет.
  • Энергонезависимость:
  • Система управления питанием учитывает физические параметры — например, переключается на солнечные батареи или аккумуляторы в часы пиковой нагрузки на электросеть, оптимизируя затраты (OPEX).

Итог для оператора:
PAN превращает вышку из простого «держателя антенн» в высокодоходную платформу, которая сама оптимизирует радиопокрытие, экономит энергию и предоставляет мощности для запуска сверхбыстрых сервисов будущего.

§3. Монетизация инфраструктуры через услуги для сторонних компаний

Монетизация башенной инфраструктуры через Edge Computing превращает оператора из «владельца железа» в провайдера цифровой платформы. Башня становится локальным дата-центром, который сдает в аренду не только место на мачте, но и вычислительные мощности.
Вот основные модели заработка в рамках «Умного города»:

Модель «Инфраструктура как сервис» (IaaS/PaaS)
Оператор размещает на башне микро-ЦОД и сдает мощности в аренду сторонним компаниям.
  • Для кого:
  • Разработчики беспилотного транспорта, сервисы доставки дронами, игровые стриминги.
  • Выгода:
  • Компании не строят свои серверные, а покупают доступ к узлу с минимальной задержкой (Ultra-Low Latency), необходимой для безопасности движения или плавного гейминга.
Обработка видеопотоков (Video Analytics at the Edge)
Башня агрегирует потоки с городских камер и обрабатывает их «на месте» с помощью ИИ.
  • Сервисы:
  • Распознавание номеров, детекция ДТП, поиск свободных парковочных мест, мониторинг толпы для полиции.
  • Выгода:
  • Городу не нужно оплачивать передачу огромных объемов «тяжелого» видео в центральное облако — оператор передает только метаданные (например, «обнаружено нарушение»), экономя до 80% трафика.
Платформа для IoT и критических систем (MEC Hosting)
Оператор выступает как надежный хост для муниципальных систем управления.
  • Сервисы:
  • Управление «умными» светофорами (V2X), мониторинг качества воздуха, датчики протечек в ЖКХ.
  • Выгода:
  • За счет физической близости сети (Physically Aware) система гарантирует работу датчиков даже при перегрузке основной сети, что критично для безопасности города.
Монетизация данных (Data Insight)
Оператор собирает и анонимизирует физические данные о перемещении людей и нагрузке на среду прямо на периферии.
  • Сервисы:
  • Продажа аналитики ритейлерам (где лучше открыть магазин) или девелоперам (оценка пешеходного трафика).

Резюме по доходам:
Вместо фиксированной арендной платы от одного арендатора (другого оператора), вышка начинает приносить множественные платежи:
  1. За аренду ядер процессора/памяти (Hosting fees).
  2. За доступ к API сети (Exposure).
  3. За гарантированный уровень задержки (SLA на QoS).

§4. Расчет окупаемости микро-ЦОДа на башне

Для башенных операторов переход к Edge Computing (периферийным вычислениям) и Network Slicing — это способ превратить пассивный актив в высокомаржинальный цифровой бизнес.

Пример окупаемости микро-ЦОДа на башне
Типовой микро-ЦОД (Edge DC) на 1–2 стойки (мощностью 5–10 кВт) устанавливается в термошкафу у основания вышки.
  • Капитальные затраты (CAPEX):
  • ~$30,000–$50,000 на один узел (оборудование, ИБП, охлаждение, монтаж).
  • Доходы (Revenue):
  • Аренда мощностей для сервисов «Умного города» (видеоаналитика, V2X) приносит в 3–5 раз больше, чем простая аренда места под антенну.
  • Окупаемость (ROI):
  • По данным индустриальных отчетов (Nokia, 2025), 87% компаний, внедривших Edge-решения, достигают возврата инвестиций в течение одного года.
  • Экономия:
  • Обработка данных «на месте» снижает затраты на магистральный трафик (backhaul) на 20–40%.
Технология Network Slicing («Слайсинг»)
Это возможность «нарезать» одну физическую 5G-сеть на несколько виртуальных сегментов с гарантированными характеристиками под конкретного клиента. Как это монетизируется:
  • Слайс для геймеров (eMBB):
  • Высокая скорость и стабильный пинг. Оператор берет премиальную надбавку к тарифу за «игровой приоритет».
  • Слайс для экстренных служб (URLLC):
  • Сверхнадежный канал с задержкой <1 мс, который не «падает», даже если рядом стадион болельщиков перегрузил сеть.
  • Слайс для ЖКХ/IoT (mMTC):
  • Энергоэффективный канал для миллионов датчиков, которые передают данные раз в сутки и не требуют высокой скорости.
  • Корпоративный FWA-слайс:
  • Выделенный сегмент сети для фиксированного беспроводного доступа (например, для офисов), заменяющий оптоволокно с гарантией скорости (SLA).

Итог для бизнеса:
Благодаря Network Slicing, оператор перестает продавать просто «гигабайты» и начинает продавать «качество сервиса» (SLA) разным индустриям одновременно на одной и той же инфраструктуре.

§5. Технические требования к оборудованию башни

Для реализации концепции Physically Aware Network и Edge Computing на базе башенной инфраструктуры, объект должен соответствовать трем группам технических требований: инженерная готовность, вычислительная инфраструктура и сетевой стек.

Инженерная инфраструктура (Smart Site)
Чтобы башня могла «осознавать» себя и нести нагрузку Edge-узла, необходима модернизация площадки:
  • Сенсорный слой (IoT-обвязка):
  • Установка контроллеров мониторинга (например, протоколы SNMP/Modbus) для контроля наклона мачты, вибрации, вскрытия шкафов и температуры.
  • Система питания:
  • Переход на литий-ионные (LiFePO4) АКБ вместо свинцовых (высокая плотность энергии + долгий срок службы) и установка интеллектуальных контроллеров питания для приоритизации нагрузки (сначала Edge-сервер, потом вспомогательные системы).
  • Терморегуляция:
  • Применение шкафов с прецизионным кондиционированием или фрикулингом. Мощности Edge-серверов выделяют 3–7 кВт тепла на стойку, что требует активного отвода в ограниченном пространстве.
Вычислительный узел (MEC — Multi-access Edge Computing)
Серверное оборудование должно быть выполнено в промышленном (hardened) исполнении для работы в уличных шкафах:
  • Short-depth серверы:
  • Глубина стоек на башнях обычно ограничена (400–600 мм), поэтому используются укороченные шасси.
  • Ускорители (GPU/NPU):
  • Для видеоаналитики «на месте» (Smart City) требуются чипы с низким энергопотреблением (например, NVIDIA Jetson или специализированные тензорные процессоры).
  • Virtualization/Containers:
  • Поддержка Kubernetes для оркестрации микросервисов. Это позволяет мгновенно «поднимать» новые приложения (например, слайс для игры или для полиции) на конкретной башне.
Сетевой стек и Radio (PAN-Ready)
Чтобы сеть стала «Physically Aware», оборудование должно поддерживать открытые стандарты:
  • Open RAN (O-RAN):
  • Позволяет использовать софт сторонних разработчиков для управления радиосигналом. Это ключ к адаптации сигнала под физику среды (Beamforming).
  • PTP (Precision Time Protocol) IEEE 1588v2:
  • Сверхточная синхронизация времени (до наносекунд), необходимая для работы 5G и мгновенного переключения между Edge-узлами без разрыва соединения.
  • Software Defined Networking (SDN):
  • Возможность программно перенаправлять трафик внутри башни (например, отправлять поток с камеры сразу в Edge-сервер, минуя ядро сети).
Требования к каналам связи (Backhaul)
  • Оптоволокно (Dark Fiber):
  • Для Edge Computing критична пропускная способность от 10 Гбит/с и выше, так как узел будет агрегировать трафик множества IoT-устройств и камер.
  • Резервирование:
  • В случае обрыва оптики, система должна переходить на радиорелейные линии (РРЛ) с сохранением приоритетности критических слайсов.

Технический чек-лист для проверки башни:
1. Есть ли свободная мощность по питанию (запас +5 кВт)?
2. Позволяет ли габарит шкафа установить 19" оборудование глубиной 450 мм?
3. Имеется ли прямой оптический стык с ближайшим узлом агрегации?

§6. Протоколы управления

Для управления «зоопарком» датчиков, вычислительными узлами и радиочастью в концепции Physically Aware Network используется иерархия протоколов. Их можно разделить на три уровня:

Уровень физической инфраструктуры и IoT (Southbound)
Здесь собираются данные о «здоровье» башни и об окружающей среде.
  • MQTT (Message Queuing Telemetry Transport):
  • Основной протокол для IoT-датчиков (температура, взлом, протечка). Он крайне легковесен и идеально работает на нестабильных каналах связи.
  • Modbus (RTU/TCP) / SNMP (v3):
  • Классика для промышленного оборудования. Используется для управления ИБП, кондиционерами и дизель-генераторами на объекте.
  • LwM2M (Lightweight M2M):
  • Специализированный протокол для удаленного управления маломощными устройствами (обновление прошивок датчиков, телеметрия).
Уровень управления сетью и радиочастью (Control Plane)
Здесь происходит «осознание» физики эфира и управление трафиком.
  • NETCONF / RESTCONF:
  • Современная замена SNMP для конфигурации сетевого оборудования. Использует модели данных YANG, что позволяет автоматизировать настройку тысяч башен одновременно.
  • P4 (Programming Protocol-independent Packet Processors):
  • Язык и протокол для программирования логики обработки пакетов прямо в коммутаторах. Позволяет «на лету» менять правила маршрутизации в зависимости от нагрузки.
  • O-RAN E2 Interface:
  • Специфический протокол в архитектуре Open RAN. Позволяет внешним приложениям (xApps) управлять радиоресурсами (например, менять наклон луча антенны в ответ на помехи).
Уровень Edge Computing и оркестрации (Management)
Протоколы для связи периферийного узла с центральным облаком и клиентами.
  • gRPC (Google Remote Procedure Call):
  • Высокопроизводительный протокол для связи между микросервисами на Edge-сервере. Обеспечивает минимальные задержки, критичные для 5G.
  • HTTP/3 (QUIC):
  • Используется для доставки контента с Edge-узла пользователю. Благодаря работе поверх UDP, он быстрее восстанавливает сессию при перемещении абонента между башнями (Handover).
  • Segment Routing (SRv6):
  • Протокол для реализации Network Slicing. Он «помечает» пакеты, указывая им конкретный путь через сеть с учетом требуемой задержки или пропускной способности.
Синхронизация (Timing)
Без этого Physically Aware Network не сможет работать как единое целое.
  • PTP (IEEE 1588v2):
  • Протокол точного времени. Гарантирует, что все базовые станции и Edge-узлы работают в едином временном цикле с погрешностью до наносекунд.

Краткая сводка:
Если вы строите систему управления, ваш стек — это MQTT для датчиков, YANG/NETCONF для настройки железа и SRv6 для нарезки сети (слайсинга).

§7. Единая программная платформа

Для управления гибридной средой (IT + Telecom + IoT) используется концепция Hierarchical Controller (Иерархический контроллер). В индустрии 5G и Edge эта роль отводится стеку RIC (RAN Intelligent Controller) и Orchestrator.
Вот как выглядит архитектура «единого окна» управления:

Уровни программной платформы
  • Service Orchestrator (Верхний уровень):
  • «Мозг» системы. Здесь вы создаете бизнес-продукт (например, «Слайс для полиции с видеоаналитикой»). Оркестратор сам решает, на каких башнях нужно запустить код и зарезервировать частоты.
  • Non-Real-Time RIC (Задержки >1 сек):
  • Аналитический модуль. Он собирает долгосрочную статистику с датчиков башен (температура, трафик за неделю) и с помощью AI/ML оптимизирует параметры (например, предсказывает, когда аккумулятор выйдет из строя).
  • Near-Real-Time RIC (Задержки <10 мс):
  • «Реактивный» модуль. Он управляет физикой в реальном времени: если на башне выросли помехи или пришел приоритетный клиент, он мгновенно перенастраивает радиосигнал и перераспределяет ресурсы Edge-сервера.
Принципы «единого окна» (Single Pane of Glass)
Интерфейс оператора объединяет три разных мира в одну карту:
  • Инвентаризация и логистика:
  • Визуализация физического состояния (башня №142, наклон антенны в норме, питание от сети, загрузка Edge-сервера 40%).
  • Управление слайсами (Slicing Dashboard):
  • Наглядная «нарезка» сети. Вы видите, сколько виртуальных сетей активно и выполняются ли по ним SLA (задержка, скорость).
  • App Store для Edge:
  • Возможность «в один клик» развернуть партнерское приложение (например, модуль распознавания лиц от стороннего вендора) на выбранной группе башен.
Ключевые вендоры и Open Source решения
Если в планах строить или закупать такую платформу, стоит смотреть на:
  • Open Source:
  • ONAP (Open Network Automation Platform) — самый мощный оркестратор от Linux Foundation.
  • Специализированные RIC:
  • Решения от VMware (Telco Cloud), Nokia (EDM) или Samsung.
  • IoT-платформы:
  • ThingsBoard или Azure IoT Edge (часто интегрируются внутрь общего контроллера для сбора данных с датчиков инфраструктуры).

Главное преимущество подхода:
Оператор видит не «набор протоколов», а бизнес-метрики. Если датчик на башне фиксирует сильный ветер (Physically Aware), контроллер сам превентивно снижает мощность Edge-вычислений или переключает трафик на соседнюю башню, чтобы избежать аварии, и просто уведомляет оператора: «Система адаптирована, сервис стабилен».

§8. Cписок контрольных показателей (KPI)

Для управления такой сложной системой, как Physically Aware Network (PAN), KPI должны выходить за рамки простой доступности сети (Uptime). Их нужно разделить на три категории: физическая устойчивость, производительность Edge и бизнес-эффективность.
Вот список ключевых показателей для «единого окна»:

Физические KPI (Infrastructure Health)
Отражают состояние «железа» и влияние среды на инфраструктуру.
  • Structural Integrity Index:
  • Показатель отклонения башни от вертикали и уровня вибрации (на основе данных гироскопов и акселерометров).
  • Power PUE (Power Usage Effectiveness):
  • Отношение общей потребляемой энергии к энергии, затраченной именно на вычисления. Цель для Edge-узла: < 1,2.
  • Thermal Margin:
  • Запас до критического перегрева Edge-серверов при текущей нагрузке и внешней температуре воздуха.
  • Site Autonomy:
  • Оставшееся время работы узла на АКБ/солнечных панелях при текущем профиле потребления трафика.
Технические KPI (Network & Edge Performance)
Отражают качество работы сервисов и «осознанность» сети.
  • E2E Latency (Edge-to-User):
  • Время отклика от периферийного сервера до конечного устройства. Цель для 5G/V2X: < 10 мс.
  • Slice Isolation Guarantee:
  • Процент времени, в течение которого выделенный сегмент сети (Slice) сохранял свои параметры (скорость/задержку) независимо от нагрузки в общем канале.
  • Handover Success Rate (Edge):
  • Успешность переключения активной сессии Edge-вычислений при перемещении пользователя между башнями.
  • Compute Load vs. Traffic:
  • Соотношение загрузки CPU/GPU сервера и объема передаваемого трафика (позволяет выявлять неэффективные алгоритмы).
Бизнес-KPI (Monetization & OPEX)
Отражают финансовую отдачу от каждой вышки.
  • Revenue per Tower (RpT):
  • Общий доход с одной башни, включая аренду места, аренду вычислительных мощностей и продажу данных.
  • Backhaul Savings Ratio:
  • Процент данных, обработанных локально на башне и не отправленных в центральное облако (прямая экономия на магистральных каналах).
  • Energy Cost per TB:
  • Стоимость электроэнергии, затраченной на передачу и обработку 1 терабайта данных (критично для оптимизации затрат).
  • SLA Compliance Rate:
  • Процент выполнения обязательств перед платными клиентами (муниципалитетами, корпорациями).

Пример дашборда «единого окна»:
Status: Оптимально (адаптация под сильный ветер активна)
Active Slices: 4 (полиция, игры, IoT-ЖКХ, общий доступ)
Edge Load: 65% (GPU занят аналитикой камер 4K)
Savings today: $42 (за счет фильтрации трафика на периферии)

§9. Риски безопасности

Перенос вычислений на периферию (Edge Computing) и внедрение Physically Aware Network создают новые векторы атак, так как критические данные и алгоритмы теперь находятся не в защищенном центральном ЦОД, а на «улице».
Основные риски и способы их минимизации:

Физический доступ и компрометация узла
В отличие от охраняемого дата-центра, вышка находится в менее защищенной зоне.
  • Риск:
  • Злоумышленник может физически подключиться к серверу, извлечь накопители или установить «жучки».
  • Защита:
  • Tamper Resistance:
  • Датчики вскрытия корпуса, мгновенно стирающие ключи шифрования при попытке взлома.
  • Secure Boot:
  • Аппаратная проверка подлинности ПО при каждой загрузке (корень доверия/Root of Trust).
  • Шифрование данных (TDE):
  • Все данные на дисках и в оперативной памяти должны быть зашифрованы аппаратно.
Уязвимость «Восточно-Западного» трафика
  • Риск:
  • В Edge-архитектуре узлы общаются друг с другом напрямую. Если взломана одна башня, атакующий может попытаться «заразить» соседние или перехватить трафик клиентов.
  • Защита:
  • Zero Trust Architecture (ZTA):
  • Принцип «никому не доверяй». Каждое взаимодействие между узлами требует взаимной аутентификации (mTLS).
  • Микросегментация:
  • Строгая изоляция трафика разных клиентов (слайсов) на аппаратном уровне.
Атаки на «Физическую осознанность» (Sensor Spoofing)
Это специфический риск для Physically Aware Network.
  • Риск:
  • Злоумышленник может имитировать физические условия (например, глушить сигнал или подменять данные GPS/времени), чтобы заставить сеть принять неверное решение — например, отключить сектор или изменить маршрут трафика.
  • Защита:
  • Аномальный анализ (AI/ML):
  • Система должна сверять данные датчиков с соседними узлами. Если одна башня сообщает об урагане, а три соседние — о штиле, данные игнорируются как ложные.
  • Анти-спуфинг системы:
  • Использование защищенных сигналов синхронизации времени.
Риски API и стороннего ПО (Multi-tenancy)
Поскольку на вышке работают приложения разных компаний (видеоаналитика, игры), возникает риск «побега из контейнера».
  • Риск:
  • Приложение одного клиента получает доступ к данным другого через уязвимость в гипервизоре.
  • Защита:
  • Контейнерная безопасность:
  • Сканирование образов ПО на уязвимости перед деплоем на башню.
  • Hardware Abstraction:
  • Использование технологий Intel SGX или AMD SEV для изоляции вычислений на уровне процессора.

Резюме по безопасности:
Безопасность Edge-вышек строится на концепции «Аппаратного доверия»: нельзя полагаться на физическую неприкосновенность объекта, поэтому защита должна быть встроена в сами чипы и протоколы связи.

§10. Дорожная карта

Трансформация инфраструктуры — это не одномоментная замена «железа», а поэтапный переход от пассивного владения к сервисной модели.
Вот Roadmap развития башенного оператора на 4 этапа:

Этап 1. Оцифровка и мониторинг (Smart Site).
Цель: научить башню «чувствовать» себя и снизить OPEX.
  • Действие:
  • Установка базовых IoT-датчиков (ток, температура, вибрация, открытие двери) и замена свинцовых АКБ на литиевые с контроллерами.
  • Протоколы:
  • MQTT, SNMP.
  • Результат:
  • Переход от плановых выездов к обслуживанию по состоянию (Predictive Maintenance).
Этап 2. Подготовка к Edge Computing (Infrastructure Ready).
Цель: создать физическую среду для размещения серверов.
  • Действие:
  • Модернизация шкафов (климатика до 5-7 кВт), подведение «темного волокна» (Dark Fiber) с пропускной способностью от 10 Гбит/с.
  • Безопасность:
  • Внедрение физических систем контроля доступа и видеонаблюдения за объектом.
  • Результат:
  • Башня готова к аренде места под микро-ЦОДы сторонних заказчиков.
Этап 3. Запуск вычислительного слоя (Edge & Slicing).
Цель: начало монетизации вычислительных мощностей.
  • Действие:
  • Развертывание компактных серверов (MEC) и внедрение контроллера RIC для управления радиоресурсами. Настройка первых Network Slices для пилотных клиентов.
  • Технологии:
  • Kubernetes, SRv6, gRPC.
  • Результат:
  • Запуск сервисов с низкой задержкой (видеоаналитика для города, приоритетные каналы для спецслужб).
Этап 4. Полная автономия (Physically Aware Network).
Цель: создание саморегулируемой сети с ИИ-управлением.
  • Действие:
  • Внедрение AI-оркестратора, который автоматически меняет параметры сети на основе физики среды (погода, помехи, нагрузка) без участия человека.
  • Технологии:
  • Open RAN, Machine Learning на периферии.
  • Результат:
  • Максимальная маржинальность за счет динамической продажи ресурсов и минимальных затрат на эксплуатацию.
________________________________________


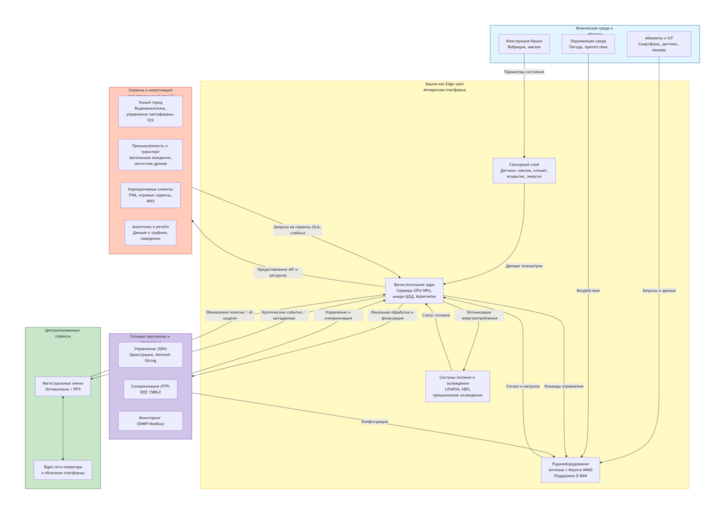
Приложение. Архитектура Physically Aware Network.
Схема архитектуры Схема архитектуры
Пояснение к схеме:
Физическая среда и объекты — это источники данных и контекста: абоненты, погода и состояние самой башни. Они влияют на работу всей системы.
Башня как Edge-узел — центральный элемент. Здесь происходит сбор данных с сенсоров, их обработка на Edge-серверах и адаптация работы радиооборудования с помощью систем жизнеобеспечения.
Сетевые протоколы и управление — уровень протоколов, который связывает «железо» с логикой. SDN управляет трафиком, PTP синхронизирует время для 5G, а SNMP/Modbus собирают телеметрию с датчиков.
Централизованные сервисы — связь с «большим миром», отфильтрованные данные и метаинформация уходят в ядро сети и облако по оптоволокну или резервным РРЛ-каналам. Обратно поступают обновления для моделей ИИ.
Сервисы и монетизация для сторонних компаний — результат работы системы. Вычислительные мощности и API башни потребляются внешними сервисами («Умный город», транспорт, бизнес), что приносит оператору доход, в несколько раз превышающий простую аренду места.
© ГРУППА ДЭЙТЛАЙН, 2026